天职师大主页
首页
头条新闻
综合要闻
天职师大人物
图说天职师大
媒体天职师大
校园时评
理论学习
校史钩沉
下载中心
部门介绍
首页
->
综合要闻
-> 正文
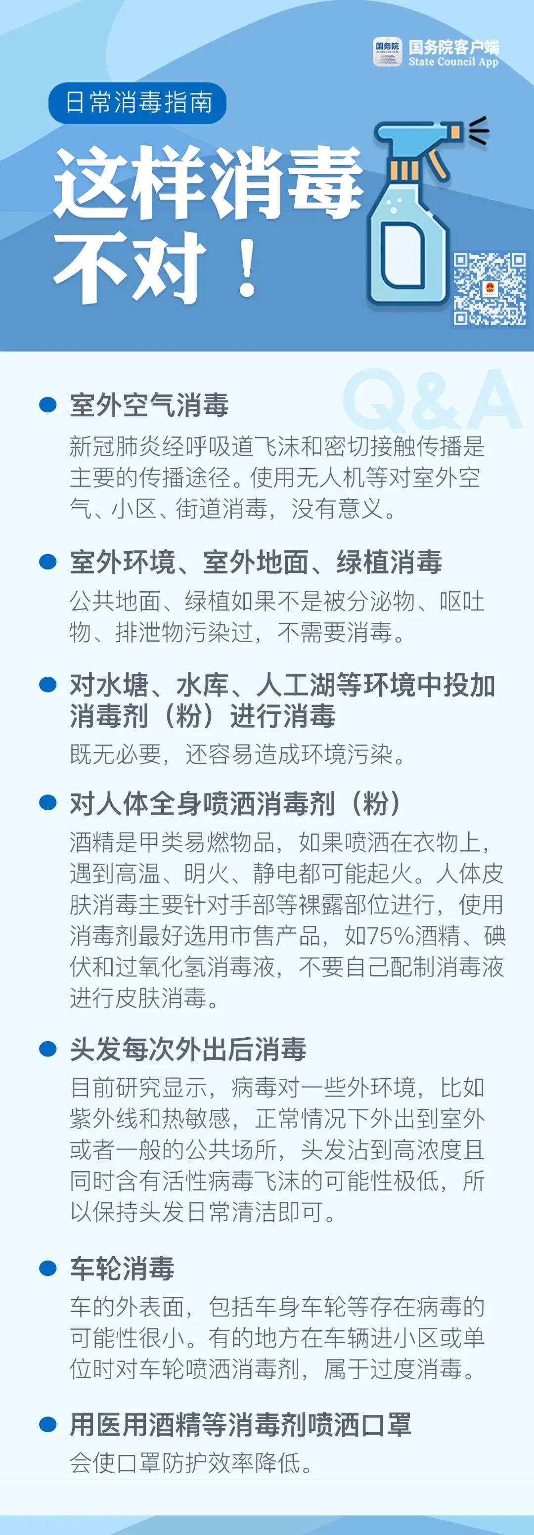
【战“疫”知识早知道】天津人注意!这样消毒不对……
时间:2020-03-07 09:43
责任编辑:陈明
点击:
视听天职师大
中国培养职教师资的摇篮:天职师大...
天职师大专题片:薪火·绽放
安全为基、文化铸魂——培育工匠之...
“纸”此美景!用“非遗剪纸”开启...
绽放
最近更新
12-12
【学习进行时】中央经济工作会议在北京举行 习近平发表重要讲话
11-19
【学习进行时】习近平对全面依法治国工作作出重要指示
12-09
天津职业技术师范大学大事记 (1979年-2024年)
11-15
天职师大工作成果展(2025年11月14日)
09-04
中国培养职教师资的摇篮:天职师大最新宣传片
12-08
郑清春校长接受《教育家》专访:培育“双师型”教师 为职教发展换挡提速
12-11
天职师大工作成果展 (2025年11月11日)
11-12
最新!天职师大宣传片(6分钟版 2025年10月)
11-13
《光明日报》:天津职业技术师范大学:在潜移默化中培育工匠精神
09-09
市委书记陈敏尔、市长张工到天职师大调研
友情链接
校外链接
党史学习教育
新华网
中国教育新闻网
天津日报
津云
中华人民共和国教育部
中国文明网
全国高校思想政治工作网
学习强国
天津市教育委员会