【编者按】
金秋送爽,又是一年教师节。习近平总书记指出:“教师重要,就在于教师的工作是塑造灵魂、塑造生命、塑造人的工作。一个人遇到好老师是人生的幸运,一个学校拥有好老师是学校的光荣,一个民族源源不断涌现出一批又一批好老师则是民族的希望。” 在过去的一年里,我校广大教师和教育工作者守教育报国初心、担筑梦育人使命,为打赢新冠肺炎疫情防控阻击战、教育脱贫攻坚战贡献了力量,同时涌现出一批教书育人先进典型。值此第36个教师节即将来临之际,我们推出了教师节特别策划,向全校师生介绍先进集体和先进人物的先进事迹。本期介绍天津市“五一劳动奖章”获得者——我校工程实训中心教师王伟杰、张丛(女)。
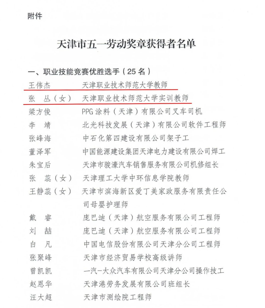
2020年6月,我校工程实训中心王伟杰、张丛(女)两名青年教师分别被天津市总工会授予天津市“五一劳动奖章”荣誉,张丛获得“天津市三八红旗手”荣誉称号。


2019年,天津市总工会联合市内外有关部门组织开展了一系列形式多样、内容丰富、成效显著的劳动和技能竞赛活动。通过竞赛涌现出一批技艺高超、技能精湛,立足岗位、锐意创新的先进个人。

王伟杰老师参加由北京市总工会、天津市总工会和河北省总工会联合开展的“第三届京津冀职工职业技能大赛”数控车工技能的决赛斩获第一名。张丛老师在由我市总工会、市人力资源和社会保障局、团市委、市妇联联合主办的“2019年天津市职工职业技能大赛” CAD-机械设计决赛荣获第一名。


王伟杰、张丛,分别于2019年和2015年毕业于天津职业技术师范大学,留校任教。为备战各自的比赛项目,两位青年教师在工程实训中心领导班子的大力支持和国家级技能大师徐国胜等专家的悉心指导下,历时半年,勤学苦练,久久为功,喜获丰收。


两名青年教师取得的骄人战绩,充分展现了我校青年教师建功立业新时代的爱国奋斗精神,突显了我校“动手动脑 全面发展”的办学理念,为天津市、为学校赢得了荣誉。